Мертвая зона – неконтролируемая зона, прилегающая к поверхности ввода и (или) донной поверхности (ГОСТ 238291).
Мертвая зона возникает из-за физики процесса, а именно из-за длительности зондирующего импульса (ЗИ). Зондирующий импульс имеет малую временную «протяжённость», которую мы видим, как первый всплеск на экране дефектоскопа в начале А-скана. В этот момент дефектоскоп регистрирует его «шум», как основной приходящий сигнал. Выделить нужный нам сигнал (эхо от дефекта) практически не возможно – он сливается с ЗИ. После дефектоскоп регистрирует помехи преобразователя и многократные отражения импульса в элементах ПЭП – реверберационно-шумовая характеристика ПЭП.

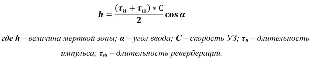
Формула глубины мертвой зоны связывает ее с техническими характеристиками системы. На практике это означает, что для её уменьшения можно воздействовать на каждый параметр.

Главная опасность мертвой зоны заключается в том, что она создаёт слепое пятно для дефектоскописта именно там, где могут быть расположены критические дефекты — у поверхности материала. Пренебрежение мёртвой зоной может привести к пропуску подповерхностных дефектов.
Так, например в РД РОСЭК-001-96, для разных типов преобразователей (ПЭП) существуют свои ограничения глубины мёртвой зоны2:
• При работе наклонными совмещёнными и прямыми РС-преобразователями мёртвая зона не должна превышать 3 мм.
• При работе прямыми совмещёнными преобразователями — 8 мм.
• При контроле наклонными ПЭП элементов толщиной более 50 мм мёртвую зону не определяют.
При контроле через акустическую задержку, в частности иммерсионным способом, мертвая зона возникает под действием начального импульса, появляющегося в результате отражения УЗ на границе задержки с ОК. Начальный импульс имеет очень большую амплитуду и играет ту же роль, что и зондирующий.3
1. Первый шаг — подбор правильного инструмента. Для задач, где критичен контроль у поверхности, следует отдавать предпочтение не обычным совмещённым ПЭП, а раздельно-совмещённым (РС) преобразователям. Их конструкция, где излучающий и приёмный элементы разнесены, сокращает мёртвую зону.
2. Для наклонного преобразователя мертвая зона меньше, чем для прямого, поскольку c – скорость поперечных (более коротких) волн, а расстояние h располагается в направлении луча, наклоненного к поверхности под углом ввода, поэтому мертвая зона в направлении, перпендикулярном к поверхности, h'=hcos α. Для поверхностных волн α=90° и мертвая зона равна нулю. Также действует еще один фактор, уменьшающий мертвую зону. В хорошо сконструированном преобразователе волны, отраженные от границы призма – ОК, не возвращаются на излучающе-принимающую пьезопластину. У такого преобразователя мертвая зона уменьшается почти до нуля. Однако полностью устранить влияние отраженной волны на принимающую пластину, как правило, не удается.3
3. Организация контроля с двух сторон. Если конструкция и условия эксплуатации позволяют, то наиболее надёжным решением является проведение контроля с двух сторон объекта. То, что попадает в мёртвую зону при контроле с одной стороны, будет находиться в зоне уверенного приёма при контроле с противоположной.
Почему нельзя выбрать минимальное значение зондирующего импульса? Длительность импульса напрямую связана с энергией, вводимой в материал. Слишком короткий импульс просто не проникнет в глубь материала, особенно это касается материалах с высоким затуханием – сигнал от глубокого дефекта окажется на уровня шума.
Проверка мертвой зоны происходит по боковым цилиндрическим отверстиям, просверленным на разных расстояниях от поверхности образца из материала изделия, так как трудно изготовить наклонные плоскодонные отверстия. При контроле стальных изделий для оценки мертвой зоны используют цилиндрические отверстия диаметром 2 мм на расстояниях 3 и 8 мм от поверхности в CO–2 . При необходимости изготовляют СОП с отверстиями на других расстояниях от поверхности.
1. ГОСТ 23829-85 «Контроль неразрушающий акустический. Термины и определения»
2. РД РОСЭК-001-96. Машины грузоподъёмные. Конструкции металлические. Контроль ультразвуковой. Основные положения.
3. Неразрушающий контроль. Том 3. Справочник. Под общ. ред. В.В. Клюева. И.Н. Ермолов, Ю.В. Ланге.
Введите ваше Имя и Фамилию:
Отправитьили
Войдите, чтобы оставить комментарий